TCA循环有机酸的13C同位素丰度分析(IF=12.5)
中国海洋大学的王冬梅课题组采用新一代高通量测序技术构建了高质量的染色体级条斑紫菜基因组,组装成三条染色体,通过比较基因组学分析鉴定出条斑紫菜基因组中“基因拷贝数显著增多”的基因家族。研究成果系统解读了条斑紫菜的基因组特性,揭示了驱动紫菜异型世代适应生境的进化力量。
Part 01
基因组组装
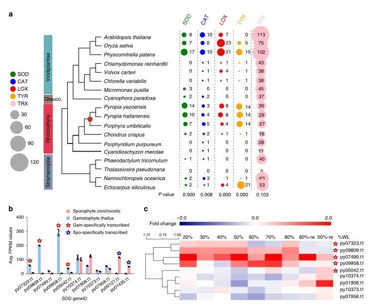
该研究采用新一代高通量测序技术构建了高质量的染色体级条斑紫菜基因组,组装成三条染色体,基因组大小为108Mb,其中重复序列占比48%,蛋白质编码基因共12855个。通过比较基因组学分析鉴定出条斑紫菜基因组中“基因拷贝数显著增多”的基因家族。其中与抗氧化有关的基因家族,如SOD、LOX、TRX、TYR等,均呈现叶状体世代特异性的表达活性,且在失水逆境下这些叶状体特异基因具有显著上调的转录特征,表明抗氧化基因家族的扩张及共表达特征是叶状体世代适应极端环境的重要遗传基础。
Part 02
无机C的吸收
除了环境胁迫,无机C的获得途径也是藻类植物共同选择的目标。因此,条斑紫菜最显著的基因扩增案例之一是碳酸酐酶(CA)编码序列。作者根据各CA蛋白的亚细胞定位,在不同世代以及叶状体失水逆境下的转录表达特征,构建了紫菜二氧化碳浓缩机制模型,揭示紫菜叶状体在干露失水时利用空气二氧化碳作为碳源的遗传机制。同时,丝状体世代也具有特异性表达的分泌性CA蛋白。
Part 03
同位素示踪实验及丰度分析
通过实验表明,丝状体产生的胞外Ca能够将壳层碳酸钙转化为碳酸氢根,然后被藻类吸收,以支持光合作用的生长。
为了证实这一假设,该研究用13C标记的碳酸钙培养游离丝状体,并分析了三羧酸(TCA)循环中有机酸中13C的丰度。在标记细胞中检测到的13C在2.1%到4.9%之间,远远高于13C的自然丰度。证实栖居于贝壳中的丝状孢子体在细胞外CA作用下,将贝壳中的碳酸钙转化为碳酸氢根,可作为丝状孢子体吸收利用的主要碳源之一。
Part 04
水平基因转移在条斑紫菜进化中的作用
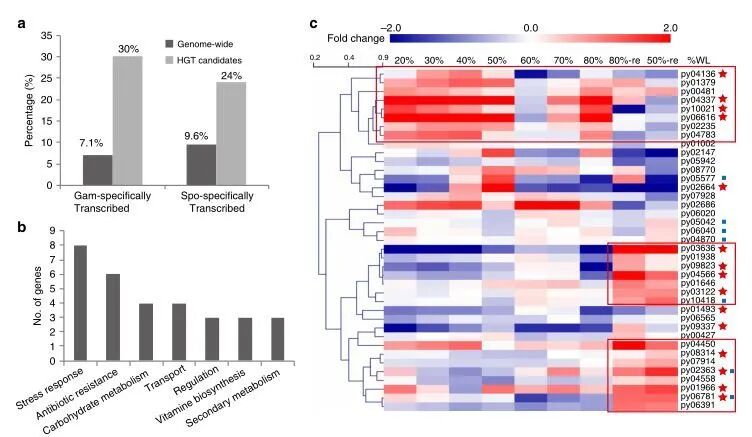
为了阐明水平基因转移对条斑紫菜基因起源的潜在影响及其不同生活史的进化,该研究对预测的基因库进行了全面的系统发育分析。这种方法鉴定了51个基因(约占清单的0.04%),52.9%水平基因转移在两个世代中的任何一个世代都有特异性转录(29.4%在配子体中,23.5%在孢子体中),而全基因组表达的百分比为16.7%,HGT衍生基因中阶段特异性转录基因表达的丰富表明,这些外源序列为拟南芥属物种提供了适应功能,来自于细菌的基因水平转移是条斑紫菜基因家族扩张的进化来源之一。
总结
条斑紫菜具有很高的营养价值,做为全球最重要的经济海洋作物之一,条斑紫菜具有典型的生存特征,其特征是生活在不同生境的异形世代交替。
条纹紫菜释放的丝状体钻入软体动物贝壳的内层,生活在钙质基质中,然而二氧化碳在封闭的空间中是稀缺的,这减少了水交换,可能会限制丝状体的生长。过去的研究表明,大气中二氧化碳的增加不会影响丝状体的光合性能,这表明存在一种替代碳源。中国海洋大学的团队研究了条斑紫菜的基因组,并分析了基因组和转录组数据,通过同位素标记、酶活抑制实验、生化酶活测定等,证实栖居于贝壳中的丝状孢子体在细胞外CA作用下,将贝壳中的碳酸钙转化为碳酸氢根,可作为丝状孢子体吸收利用的主要碳源之一。另外,研究还证明来自于细菌的基因水平转移是条斑紫菜基因家族扩张的进化来源之一。
参考资料及文献来源:
http://news.ouc.edu.cn/2020/0814/c309a102876/page.htm
https://www.nature.com/articles/s41467-020-17689-1
- 上一篇:同位素气体及惰性气体
- 下一篇:确证“人工固氮”的百年难题


